شرح مثال كامل usecase diagram example
هندسة برمجيات | Software Engineering UML تحليل وتصميم نظم | Systems Analysis and design برمجة | Programming
- 2024-02-13
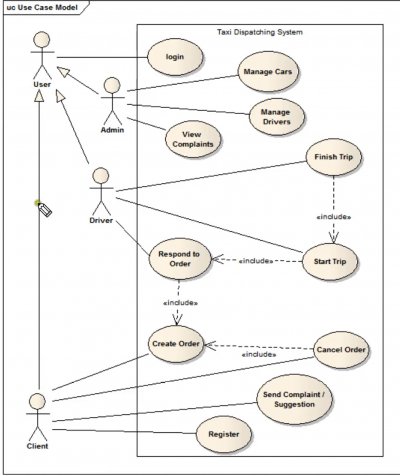
شرح مثال كامل عن usecase diagram and functional and non functional rerquirements
مع usecase desciption
taxi dispatching system
هل كان الشرح مفيد؟
شروحات مشابهة
- هندسة برمجيات | Software Engineering UML
- تحليل وتصميم نظم | Systems Analysis and design
- برمجة | Programming
- برمجة | Programming
- تحليل وتصميم نظم | Systems Analysis and design
- برمجة سي شارب | c# programming
- برمجة جافا | Java programming
- برمجة بي اتش بي | Php programming
- برمجة html | Html programming
- برمجة سي اس اس | Css programming
- برمجة روبي | Ruby programming